0102030405
what is Monacolin K?
Monacolin K is an active substance produced during the fermentation process of Monascus purpureus. It has the effect of lowering blood lipids. Its chemical structure is the same as that of lovastatin and it is a precursor of statins.
Monacolin K has two kinds of open loop and closed loop, in which the open loop Monacolin K can be directly absorbed by the human body, and the closed-loop structure requires the transaminase in the human liver to hydrolyze it into the open loop to work.Therefore, the ratio of open loop to closed loop of Monacolin K in monascus is usually used as an indicator of the quality of monascus.
COA
| Analysis | Description | Test Method |
| Appearance | Red Brown Powder | Visual |
| Odor | Characteristic | Nasil |
| Identification | Conform with reference sample | FTIR |
| MeshSize | 95% pass 80 mesh | 80mesh screen |
| Moisture Content | ≤8.0% | USP42 |
| Residue on Ignition | ≤5.0% | USP42 |
| Heavy Metals | ≤ 10 ppm | USP42 |
| Arsenic (As) | ≤ 2.0ppm | ICP-MS |
| Lead (Pb) | ≤ 3.0ppm | ICP-MS |
| Cadmium(Cd) | ≤1.0 ppm | ICP-MS |
| Mercury(Hg) | ≤0.1ppm | ICP-MS |
| Total Plate Count | ≤ 1,000 cfu/g | USP42 |
| Yeast and Mold | ≤ 100 cfu/g | USP42 |
| Escherichia Coli | Absent | USP42 |
| Salmonella/25g | Absent | USP42 |
| Assay | ≥ 3% | HPLC |
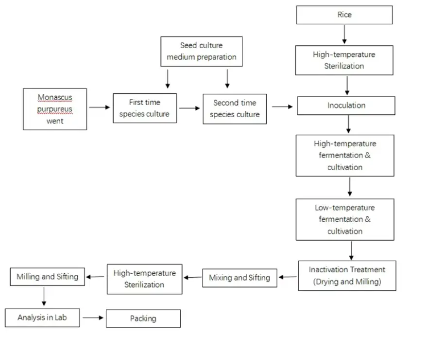
Monacolin K Process

What is Monacolin K Red Yeast Rice used for?
1. Red Yeast Rice Monacolin K Strengthen the spleen and digestion, the role of blood circulation
2. Red Yeast Rice Monacolin K For lowering blood pressure, lower total cholesterol, reductase inhibitors, direct inhibition of HNG-coA reductase, blocking cholesterol synthesis.
3. It lovastatin can reduce the hybrid in the type of familial and non-familial high cholesterol blood serum of patients with serum cholesterol levels.
Can Monacolin K be used as an ingredient in health supplements?
Monacolin K red yeast rice extract can be used as a health food ingredient, but it must be clearly labeled as "assisting in lowering blood lipids" and the monacolin K content in the recommended daily intake must be kept within a safe range (usually no more than 10 mg/day).

Where can I buy Monacolin K Red Yeast Rice Extract?
Sost Biotech provides red yeast rice extract with a specification of 0.1%-3% monacolin K, which is suitable for food, medicine, health care products and other fields, and is packaged in 25kg/barrel.
Contact Email:ericyang@xasost.com
Contact Email:ericyang@xasost.com

Packing & Shipping

What We Can Do?

Product Data Sheets
| Analysis | Description | Test Method |
| Appearance | Red Brown Powder | Visual |
| Odor | Characteristic | Nasil |
| Identification | Conform with reference sample | FTIR |
| MeshSize | 95% pass 80 mesh | 80mesh screen |
| Moisture Content | ≤8.0% | USP42 |
| Residue on Ignition | ≤5.0% | USP42 |
| Heavy Metals | ≤ 10 ppm | USP42 |
| Arsenic (As) | ≤ 2.0ppm | ICP-MS |
| Lead (Pb) | ≤ 3.0ppm | ICP-MS |
| Cadmium(Cd) | ≤1.0 ppm | ICP-MS |
| Mercury(Hg) | ≤0.1ppm | ICP-MS |
| Total Plate Count | ≤ 1,000 cfu/g | USP42 |
| Yeast and Mold | ≤ 100 cfu/g | USP42 |
| Escherichia Coli | Absent | USP42 |
| Salmonella/25g | Absent | USP42 |
| Assay | ≥ 3% | HPLC |

Food Additives








